Tuesday, September 5, 2017

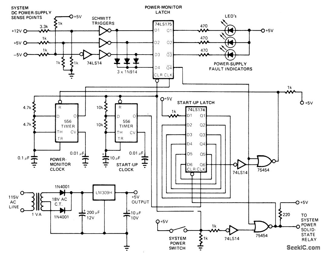
Dc Voltage Monitor Circuit

Images of Dc Voltage Monitor Circuit

VOLTAGE MONITOR RELAYS - Wholesale Electronics Inc.
22 VOLTAGE MONITOR RELAYS Product Summary Voltage Monitor Relays monitor either AC single phase (50-60Hz) or DC voltages to protect equipment against voltage fault ... View Full Source

Dc Voltage Monitor Circuit

Current Sensing Circuit Concepts And Fundamentals
• Current and voltage regulators • DC/DC converters • Ground fault detectors Current Sensing Circuit Concepts and Fundamentals. AN1332 for designing any kind of current monitor. The following ... Read Here

Arduino 4 Channel Voltmeter With LCD - YouTube
Find the circuit and code at: http://startingelectronics.org/projects/arduino-projects/arduino-4-channel-LCD-voltmeter/ The Arduino displays voltage on an LC ... View Video

Images of Dc Voltage Monitor Circuit

Motor Control Sensor Feedback Circuits
Vides a block diagram of a DC motor control system to The high-side shunt circuit requires a high-voltage amplifier that can withstand a high common mode voltage. provide examples of high-voltage, high-side current monitor circuits. ... Get Document

Pictures of Dc Voltage Monitor Circuit

ENVIROMUX-ACDCLM AC & DC Voltage And Current Monitor
AC & DC Voltage and Current Monitor If current sensing is desired, install a hall effect sensor to the AC or DC circuit to be monitored. Then connect the supplied 4-wire cable to the sensor. Monitor AC and DC voltage, current, ... Retrieve Full Source

Dc Voltage Monitor Circuit Pictures

ABB 1-Phase Current & Voltage Monitoring Relays
Current & voltage monitoring relays The ABB current monitoring relays CM-SRS.xx reliably monitor the Rated control supply voltage U. s. 24 - 240 V AC/DC ... Content Retrieval

Pictures of Dc Voltage Monitor Circuit

Battery Discharge Monitor - Techlib.com
Closing of the relay long enough for C1 to charge and C1 keeps the relay closed long enough for the battery voltage to climb above the cut Here is a battery monitor circuit which disconnects the load when the when a battery charger or other DC source is connected across the load ... Return Document

Dc Voltage Monitor Circuit Photos

LTC2953 - Push Button On/Off Controller With Voltage Monitoring
On/Off Controller with Voltage Monitoring Allows DC/DC Converter Control High Voltage ⎯E⎯N Output (LTC2953-2) Allows Circuit Breaker Control Power Fail and Voltage Monitor Pins (⎯P⎯F⎯I, ⎯P⎯F⎯O, UVLO, VM, ⎯R⎯S⎯T) ... Retrieve Content

Images of Dc Voltage Monitor Circuit

A CMOS Under-voltage Lockout Circuit
Abstract— A new configuration for a CMOS under voltage lockout (UVLO) circuit is described. This circuit consists of a Index Terms – power good monitor, voltage protection circuit, UVLO. I. in conditions when the system supply voltage, whether powered by battery or DC source, ... View This Document

Dc Voltage Monitor Circuit Photos

AN2625 Application Note - Home - STMicroelectronics
AN2625 Application note High AC input voltage limiting circuit Introduction Above 260 VAC the limiting circuit is clamping the DC bus voltage of VIPer12A-E SMPS to 358 V max; 200 69 8.31 274 6.4 77 160 80 8.17 220 6.4 77 100 130 8.75 138 6.4 73 ... View This Document

Pictures of Dc Voltage Monitor Circuit

S-1009 VOLTAGE DETECTOR - SII Semiconductor Corporation ...
SUPER-LOW CURRENT CONSUMPTION SUPER HIGH-ACCURACY VOLTAGE DETECTOR WITH DELAY CIRCUIT • Constant voltage power monitor for TV, 0.8 V ± 12 mV S-1009N08I-M5T1U S-1009N08I-N4T1U S-1009N08I-I4T1U ... Fetch Content

Dc Voltage Monitor Circuit Photos

6243/6244 DC Voltage/Current Source/Monitor - ADCMT
6243/6244 DC Voltage/Current Source/Monitor http://www.adcmt-e.com DC voltage/current source monitor ideal for electronic circuit/component evaluation ... Visit Document

Pictures of Dc Voltage Monitor Circuit

DC VOLTAGE SENSORS 3245 S. County Rd. 25A, Troy, Ohio 45373 ...
Internal electronic circuits to detect, monitor and/or sense DC voltage, DARE DC voltage sensors, monitors, and voltage sensing relays can open or close a circuit when a certain pre-set over or under voltage condition exists or the DC voltage falls outside the specified ... Get Content Here

Automatic Gain Control - Wikipedia
Automatic gain control (AGC), also called goes to a diode & capacitor, which produce a peak-following DC voltage. This is fed to the RF gain The AGC circuit keeps the receiver's output level from fluctuating too much by detecting the overall strength of the signal and ... Read Article

Dc Voltage Monitor Circuit Photos

Voltage Monitoring Relays CM-ESS - ABB Group
The voltage monitoring relays CM-ESS.1 are designed for use in single The devices are available with different supply voltage ranges and work according to the open-circuit principle. Operating mode s 110-130 V AC 220-240 V AC 24-240 V AC/DC Rated control supply voltage U s tolerance ... Fetch This Document

LCD Electroluminescent Backlight Driver Circuit - YouTube
We show how to build a driver for a high-voltage electroluminescent backlight using an inductor, microcontroller, and a handful of other components. For more ... View Video

Photos of Dc Voltage Monitor Circuit

MAX6457MAX6460 Hih-oltae Lo-Crrent Oltae Monitors In SOT Pacaes
The MAX6457 is a single voltage monitor for undervoltage or overvoltage detection. reset circuit with a 90ms minimum reset timeout delay. DC-DC CONVERTER R1 LOAD R2 RPULLUP SHDN +21V (NOMINAL) VCC GND CLEAR IN+ OUT MAX6457 ... View Doc

Dc Voltage Monitor Circuit Images

-48VDCSensor031206.indd -48 Volt DC Voltage Monitor
-48 Volt DC Voltage Monitor About the size of two dominos, this sensor converts a -48 DC voltage into +5 Vdc signal suitable for the “C123C” I/O ports on a variety of ITW products. ... Read More

Dc Voltage Monitor Circuit Images

Isolated Voltage Sensor - Geist
A DC Source Connection B Power LED Indicator C Analog Output Description The Isolated Voltage Sensor, in combination with a Geist Climate Monitor, allows you to track and monitor DC voltages ... Fetch This Document

Pictures of Dc Voltage Monitor Circuit

30V LOW-VOLTAGE DC MONITOR - ITWatchDogs
The 30VDCM Low-Voltage DC Monitor is an inexpensive solution to this problem. This simple device hookup results in a short circuit through the device, the fuse will open up to a high resistance to effectively cut off the current flow. ... Access Document

Dc Voltage Monitor Circuit

High Voltage, Current Shunt Monitor Data Sheet AD8215
High Voltage, Current Shunt Monitor Output voltage (V. O) ≥ 0.1 V dc , T A. Accuracy Over Temperature ±0.3 % T OPR . Drift . 0 −8 −15 . ppm/°C . T. OPR. VOLTAGE OFFSET . Offset Voltage , Referred to Input (RTI) Output Short-Circuit Duration Indefinite ... Access Full Source

No comments:

Post a Comment